发布日期:2026-02-10 浏览次数:
1123
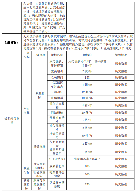
中国国民党革命委员会武汉市委员会2026年部门预算
下一篇:
暂无
上一篇:
2024年度中国国民党革命委员会武汉市委员会部门决算公开
同类信息
• 2024年度中国国民党革命委员会武汉市委员会部门
• 中国国民党革命委员会武汉市委员会2025年部门预
• 2023年度中国国民党革命委员会武汉市委员会部门
• 中国国民党革命委员会武汉市委员会2024年部门预
• 2022年度中国国民党革命委员会武汉市委员会部门
• 中国国民党革命委员会武汉市委员会2023年部门预
• 2021年度中国国民党革命委员会武汉市委员会部门
• 中国国民党革命委员会武汉市委员会2022年部门预
• 2020年度中国国民党革命委员会武汉市委员会部门
• 中国国民党革命委员会武汉市委员会2021年部门预
中国国民党革命委员会武汉市委员会版权所有
本网站由武汉优势文化传播有限公司友情维护